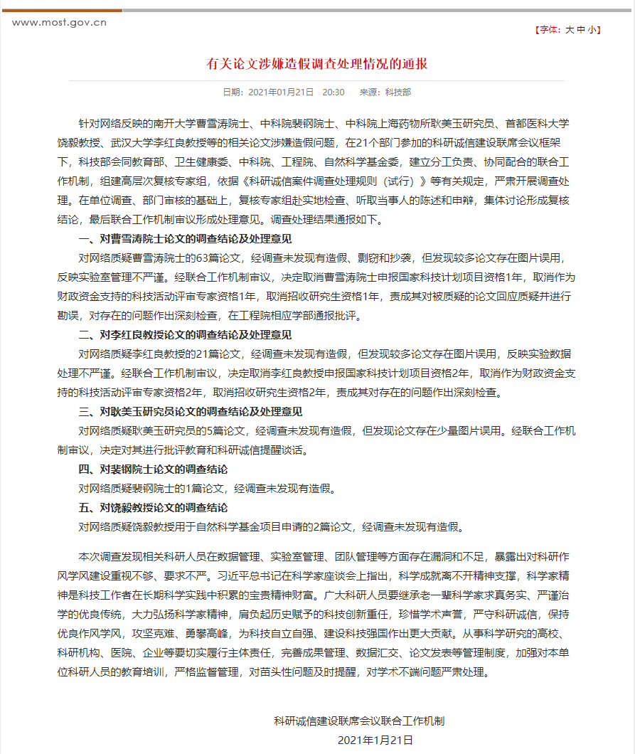
针对网络反映的南开大学曹雪涛院士、中科院裴钢院士、中科院上海药物所耿美玉研究员、首都医科大学饶毅教授、武汉大学李红良教授等的相关论文涉嫌造假问题,在21个部门参加的科研诚信建设联席会议框架下,科技部会同教育部、卫生健康委、中科院、工程院、自然科学基金委,建立分工负责、协同配合的联合工作机制,组建高层次复核专家组,依据《科研诚信案件调查处理规则(试行)》等有关规定,严肃开展调查处理。在单位调查、部门审核的基础上,复核专家组赴实地检查、听取当事人的陈述和申辩,集体讨论形成复核结论,最后联合工作机制审议形成处理意见。调查处理结果通报,请看下图:

首页










精选实验室,品牌服务
平台担保,安全交易
7*12客服,快速响应
微测VLab,躺盈赚钱