首页
登录
|
免费注册
我的订单
|
我的无忧
|
收藏夹
|
微信公众号 |
手机访问 |
联系我们
搜索
检测需求发布
全部分类
食品 / 农产品
微量元素
微生物
食品添加剂
理化指标
药物残留
食品接触材料
其他食品分类
日用品
纺织品
服装
皮革及制品
箱包
鞋类
床上产品
室内配饰
儿童玩具
防爆用品
体育运动器材
文教及办公用品
儿童喂食及护理用具
其他日用品分类
电子电器
照明产品
家用电器
仪器仪表
电气相关测试
电子元器件
其他电子电器分类
家具 / 家居
家具
陶瓷卫浴
厨具
其他家居分类
环境
水质
土壤
大气
室内环境
特殊环境
固体废物
噪声
污泥
其他环境分类
美容 / 化妆品
化妆品测试
美容整形产品
护理类产品
日化产品
其他美容品分类
交通工具
汽车
摩托车及配件
电动车
自行车及相关护具
其他交通相关分类
医学及药业
医疗器械
医学诊断
药业相关
动物医学
其他医药分类
建筑工程
工程
建筑材料及构件
装潢材料及产品
门窗及安全防护产品
太阳能相关产品
其他建筑分类
农业
农业环境及原辅料
林业及产品
农药和化肥
畜渔养殖及饲料
农林牧渔产品
种子
其他农业分类
金属化学品
金属材料
无损
矿产
石油
化学品测试
大宗商品
其他金属化学品分类
消防 / 职业病
消防系统
职业健康安全相关
其他消防健康分类
仪器设备租用
网上预约
化工
油漆/涂料/胶粘剂
肥料
无机化工产品
洗涤剂
消毒产品
化学品毒理学药理
日用化学品
皮肤消毒剂
一次性使用卫生用品
手洗餐具用洗涤剂
有机化工产品
饲料
合成材料
其他化工产品
能源 / 矿产
润滑油
煤炭
润滑脂
防冻液
燃料油
石油产品添加剂
石油液化气
油田助剂
其他能源产品分类
首页
检测服务
实验室
检测需求
微测APP
新闻资讯
城市加盟
招贤纳士
首页
>
新闻资讯
>
详情
54项强制性国家标准批准发布
来源:国家市场监督管理总局 2023-01-03 10:00:54 阅读:169
0
次
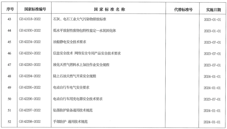
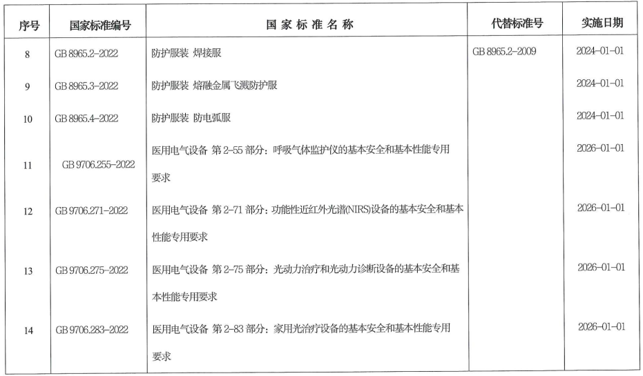
近日,国家市场监管总局批准发布54项强制性国家标准,详情如下:
热门新闻排行榜
1
“同位素在生态科学中的应用”课程讲座...
2
给我一根“斜杠”,我能建起一间实验室
3
科研实验室认可有多重要?这篇文章告诉...
4
“柔性薄膜光伏组件拉伸测试方法”等2...
5
上新啦!「让科研更简单」米格实验室推...
6
Analytica China 20...
7
国务院发布《促进国家高新技术产业开发...
8
“飞鸽”监制的童车被查出问题
视频热点
联合国报告:气候变...
围炉煮茶,如何预防...
感染了,在家怎么办...
中国天眼发现宇宙中...
研究发现安全有效祛...
高价网红进口盐更健...
特色检测服务
• 食品中二噁英检测
• 农药残留检测
• 新冠病毒核酸检测
• 一次性使用卫生用品杀菌/抑菌性能检测
• 微量元素含量测试分析
• 多重動物用藥殘留48項
• 固体/类固体样品中C、N稳定同位素比值测试
• 土壤植物氮磷钾测试
按项目检索 :
A
B
C
D
E
F
G
H
J
K
L
M
N
O
P
Q
R
S
T
W
X
Y
Z
精选实验室,品牌服务
平台担保,安全交易
7*12客服,快速响应
微测VLab,躺盈赚钱
发布需求
400-058-9868
应用指南
新手上路
发布需求
承接需求
在线交易
会员中心
快测会员
会员认证
项目发布
交易流程
服务帮助
服务协议
交易保障
其他相关
关于我们
隐私保护
法律声明
微信二维码
新浪微博
发布需求
需求描述:
错误信息!
检测领域:
请选择
食品 / 农产品
日用品
电子电器
家具 / 家居
环境
美容 / 化妆品
交通工具
医学及药业
建筑工程
农业
金属化学品
消防 / 职业病
仪器设备租用
化工
能源 / 矿产
请选择
错误信息!
您的位置:
错误信息!
截止日期:
错误信息!
发布需求
承接需求
承接报价:
错误信息!
需求描述:
错误信息!
承接需求