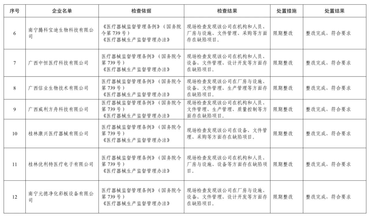
近日,广西壮族自治区药品监督管理局发布2022年医疗器械生产企业飞行检查结果通告,共涉及22家医疗器械生产企业。
广西壮族自治区2022年医疗器械生产企业飞行检查结果通告
(2022年第59期)
根据2022年全区医疗器械监管工作计划,为加强医疗器械生产企业监管工作,广西壮族自治区药品监督管理局组织对广西区内医疗器械生产企业进行飞行检查,现将有关检查结果予以通告。
附件:2022年广西医疗器械生产企业飞行检查情况汇总表





精选实验室,品牌服务
平台担保,安全交易
7*12客服,快速响应
微测VLab,躺盈赚钱