首页
 我的订单   |我的无忧   | 收藏夹   |微信公众号   |手机访问   |联系我们

搜索

  检测需求发布


全部分类 
首页 检测服务 实验室 检测需求 微测APP 新闻资讯 城市加盟 招贤纳士
首页 > 新闻资讯 >详情

7家监测机构被列入“不实报告”名单
来源:湖南省市场监管局        2023-01-13 09:35:37        阅读:189
 0 次

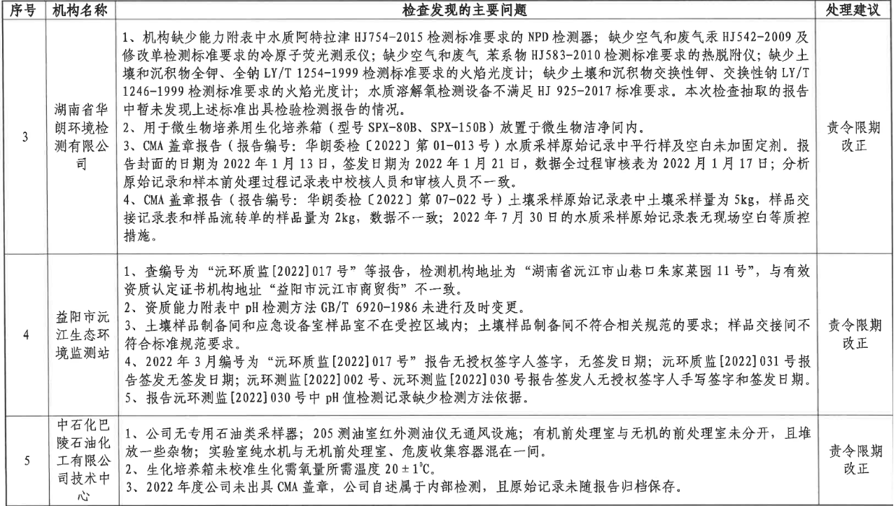
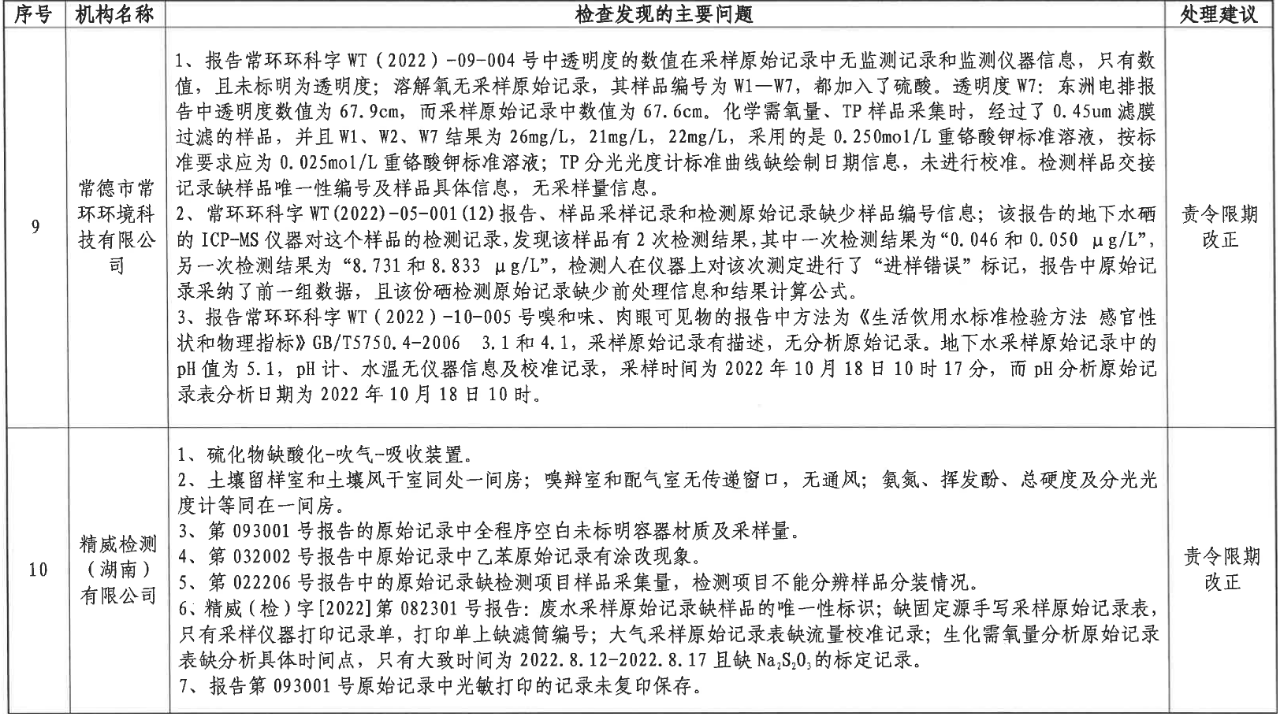
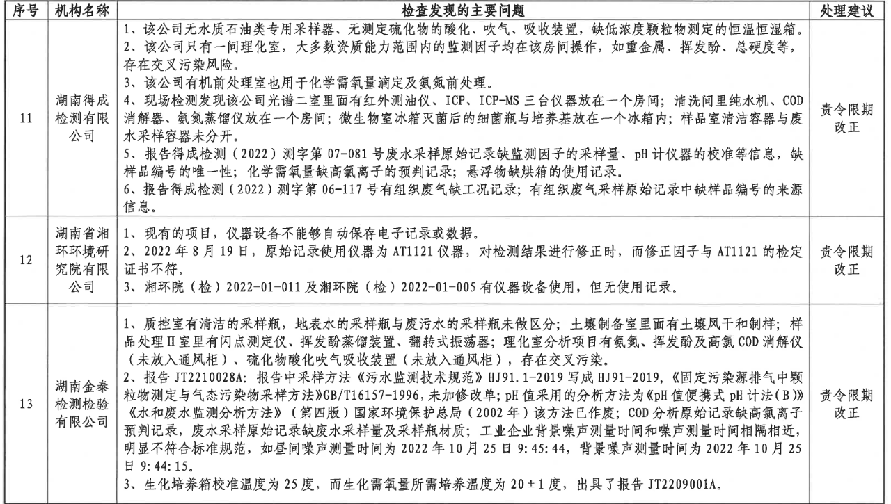
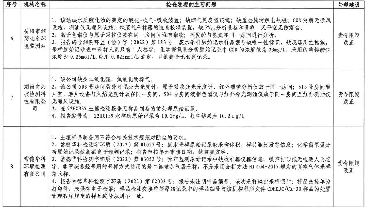
       近日,湖南省生态环境厅 湖南省市场监管局对2022年度环境监测机构监督抽查情况进行了通报。通报显示,在抽查的30家环境监测机构中,其中7家机构存在未严格依据相关标准或者技术规范规定的程序和要求出具检验检测数据和结果等违规行为,列入“不实报告”的机构名单。详情如下:

按项目检索  :
  • 精选实验室,品牌服务
  • 平台担保,安全交易
  • 7*12客服,快速响应
  • 微测VLab,躺盈赚钱
微信二维码
新浪微博


发布需求
错误信息!
错误信息!
错误信息!
错误信息!
承接需求
错误信息!
错误信息!