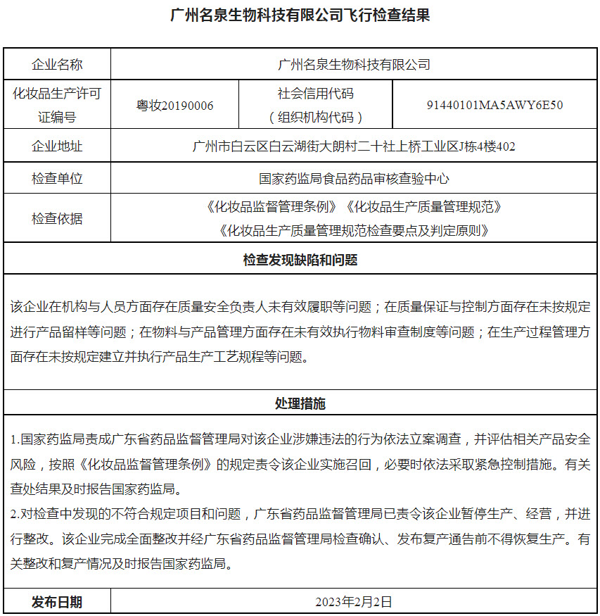
近期,国家药监局组织对广州名泉生物科技有限公司、广东丝蕊社化妆品有限公司进行了飞行检查。检查结果通报如下:
国家药监局关于广州名泉生物科技有限公司等企业飞行检查结果的通告
(2023年第7号)
近期,国家药监局组织对广州名泉生物科技有限公司、广东丝蕊社化妆品有限公司进行了飞行检查。经查,发现上述企业违反了《化妆品监督管理条例》《化妆品生产质量管理规范》等有关规定。上述企业已对存在的问题予以确认。为保障公众用妆安全,国家药监局已责成广东省药品监督管理局责令上述企业暂停生产、经营并进行整改,同时对其立案调查。具体情况见附件。
特此通告。
附件:
1.广州名泉生物科技有限公司飞行检查结果

2.广东丝蕊社化妆品有限公司飞行检查结果

首页










精选实验室,品牌服务
平台担保,安全交易
7*12客服,快速响应
微测VLab,躺盈赚钱